Power System Analysis

Comprehensive power system studies to ensure reliable, safe and optimized operation of electrical systems. Each analysis is illustrated with detailed findings and recommendations.

Thermal overload study

Thermal Overload Study

A Thermal Overload Study assesses the potential for electrical equipment to overheat due to excessive current flow, particularly during peak demand. By analysing load profiles, equipment specifications and operating conditions, we identify where equipment may be vulnerable to thermal overload and recommend upgrades, load redistribution or operational adjustments. These measures mitigate risk and ensure safe, reliable operation while optimising equipment performance and maintaining grid reliability.

Voltage flicker study

Voltage Flicker Study

A Voltage Flicker Study investigates rapid voltage fluctuations caused by changes in load. By monitoring voltage variations and analysing their impact on power quality and equipment performance, we identify sources of flicker and assess compliance with standards. We then recommend operational adjustments or voltage‑support devices to mitigate flicker, ensuring a stable and reliable electricity supply that maintains power quality and minimises disruptions.

Anti-islanding screening

Anti‑Islanding Screening

An Anti‑Islanding Study aims to prevent islanding—a situation where a portion of the grid remains energised after disconnection from the main system. We analyse distributed generation systems and implement detection mechanisms that promptly disconnect them during islanding conditions. Synchronising utility operations with grid‑tie inverters maintains grid stability, protects personnel and prevents equipment damage, ensuring reliable, secure operation.

Loss study

Loss Study

A Loss Study analyses and minimises energy losses within the distribution system. We evaluate both technical losses—caused by resistance and inefficiencies—and non‑technical losses such as theft or metering inaccuracies. Through data collection and analysis we identify loss factors and recommend mitigation strategies like equipment upgrades or improved operational practices. This helps optimise energy delivery, protect revenue and enhance system reliability.

Load flow analysis

Load Flow Analysis

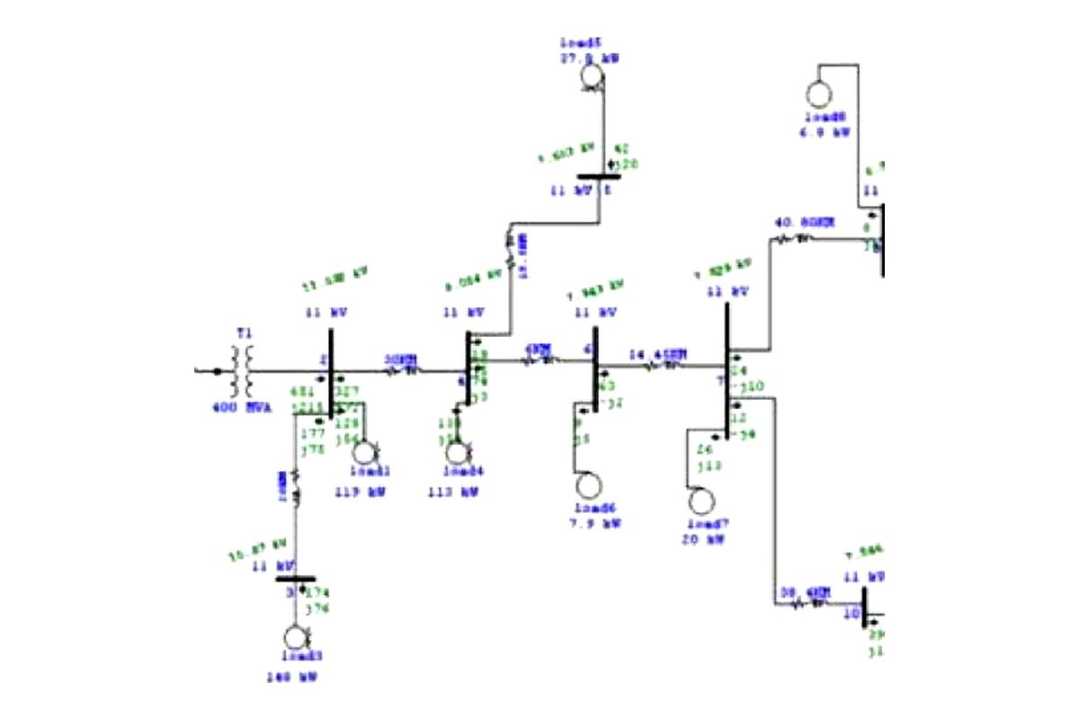
Load Flow Analysis examines the steady‑state operation of power systems, evaluating power flows, voltage profiles and system stability. By simulating different load levels and generation patterns, this analysis helps optimise network performance, maintain voltage stability and plan expansions or upgrades. It supports reliable electricity supply, enhances grid resilience and enables efficient energy management.

Voltage impact study

Voltage Impact Study

A Voltage Impact Study—also known as voltage stability analysis—evaluates how changes in load, generation or network configuration affect system voltage levels. It identifies potential voltage stability issues such as drops or fluctuations that could lead to instability. By analysing these impacts we recommend measures to maintain voltage within acceptable limits, ensuring reliable and efficient power delivery.

Short circuit analysis

Short Circuit Analysis

A Short Circuit Analysis assesses how electrical systems behave during fault conditions. We identify potential fault points, calculate fault currents, evaluate equipment ratings and coordinate protective devices to isolate faults quickly. Understanding the system's response ensures safety, reliability and efficiency across your network.

Ready to get started?

Whether you need an interconnection review, detailed system studies or grid integration services, our team is here to help. Reach out today to discuss your project and discover how our expertise can support your goals.

Contact Us